近期,威廉希尔体育生物活性功能评价团队杨锐老师等在国际生物-生化与分子生物学综合研究期刊《International Journal of Biological Macromolecules》(中国科公司一区,IF=8.2)上发表题为“Polysaccharides from Armillariella tabescens mycelia mitigate DSS-induced ulcerative colitis via modulating intestinal microbiota in mice”(亮菌菌丝体多糖通过调节小鼠肠道微生物群减轻DSS诱导的溃疡性结肠炎)的研究成果。本研究为亮菌菌丝体多糖的开发和应用提供了实验依据。
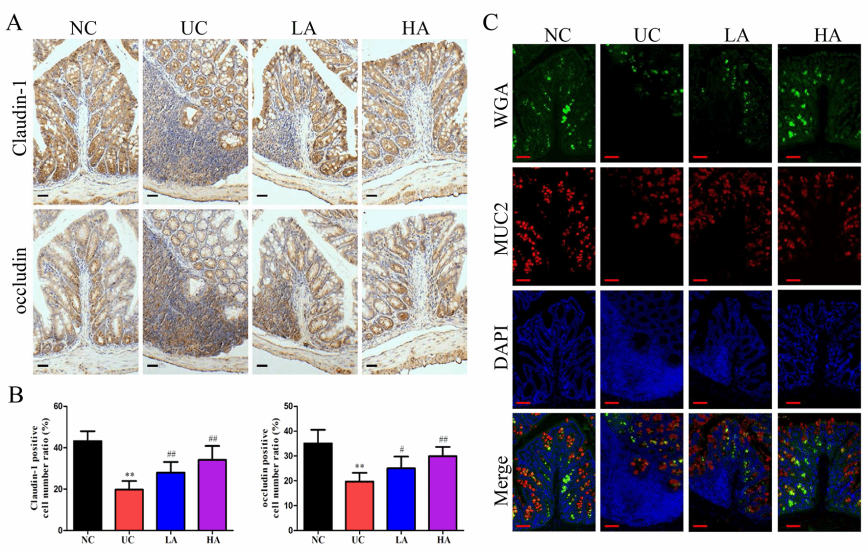
溃疡性结肠炎(UC)属于炎症性肠病(IBD)的一种,是一种病因尚不十分清楚的结肠和直肠慢性非特异性炎症性疾病。亮菌,又称假蜜环菌,其菌丝体中含有的多糖成分具有较好的抗炎作用。然而,亮菌菌丝体多糖(AT)对UC的影响尚未阐明。研究人员利用葡聚糖硫酸钠(DSS)建立UC小鼠模型,分别给予低、高剂量的AT进行灌胃干预。发现AT改善了UC小鼠的一般症状、减轻小鼠结肠的氧化应激和炎症反应。AT干预还可以改善UC小鼠结肠组织中紧密连接蛋白Claudin-1和occludin的表达,并上调结肠组织黏蛋白的表达,促进了结肠屏障功能的恢复。

图1 AT可改善UC小鼠结肠屏障功能
此外,研究人员利用16S rRNA高通量测序技术,对小鼠肠道菌群的多样性和组成进行分析,结果发现AT可选择性富集Lactobacillus, Ligilactobacillus等有益的细菌物种,提高肠道中短链脂肪酸的含量。这些研究结果表明,AT通过调节肠道微生物群落和增强结肠黏膜屏障来改善DSS诱导的结肠炎症。

图2 AT通过调节肠道菌群改善DSS诱导的结肠炎症
威廉希尔体育为论文第一单位,生物与制药系杨锐老师为第一作者。该研究的相关工作得到了威廉体育高层次人才科研启动项目(2022rcjj22)的支持。本科生赵敏参与了本论文的研究工作。(威廉希尔体育:杨锐)